Tige de selle télescopique Fox Transfer 100mm 31,6mm
La Fox Transfer Factory 2023, ici dans sa version pour câblerie interne, se voit dotée d’une nouvelle bague supérieure, et d’un nouveau chariot qui permettent une réduction de la longueur et donc un plus faible encombrement dans le cadre. Elle adopte un fonctionnement multi-positions dont le débattement est au choix de 100 mm, 125 mm, 150 mm, 175 mm et 200 mm pour ceux qui ont besoin d’une grande sortie de selle.
Disponible en 30.9 mm et 31.6 mm la Fox Transfer est livrée sans commande au guidon car Fox a pensé à tout en proposant deux types de commandes (vendues séparément) : une commande type gâchette shifter à fonctionnement horizontal pour ceux qui roulent en 1x et une commande type gâchette à fonctionnement vertical pour ceux qui roulent avec un dérailleur avant .
Côté fonctionnement Fox a misé sur la fiabilité en optant sur un système huile /azote dont la pression est réglée en usine . La vitesse de retour se gère quant à elle, directement depuis la commande au guidon en fonction de la force que vous exercez sur le levier
Enfin la version Factory ici proposée est dotée d’un traitement de surface Kashima et d’un déclencheur pour câblerie interne, mais une version pour câblerie externe est aussi disponible.
Caractéristiques
Matériau : Aluminium
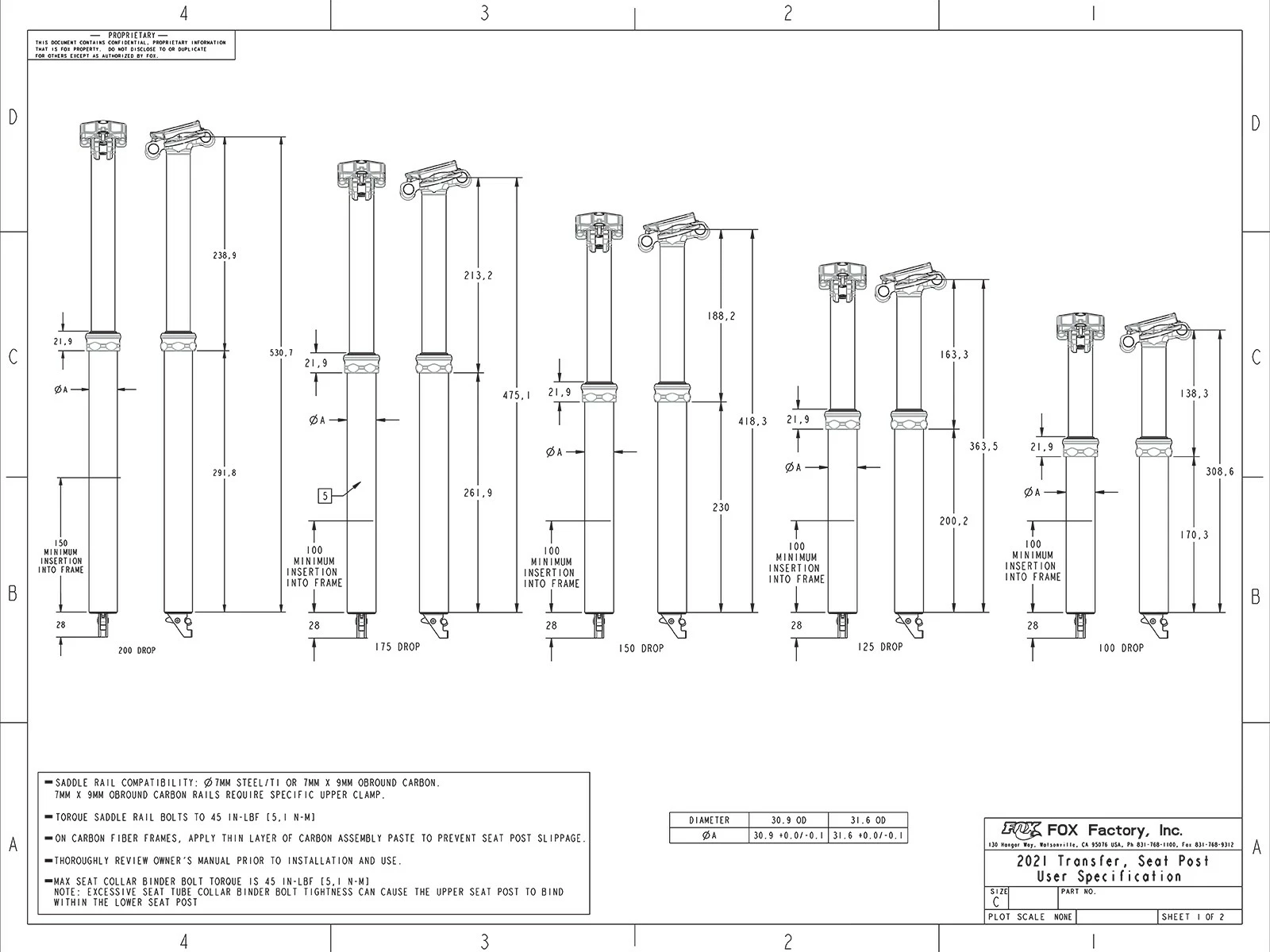
Débattement (C) : 100 mm, 125 mm, 150 mm, 175 mm, 200 mm (Multi-positions : vous arrêtez la tige de selle où vous voulez)
Longueur (A) : 308.6 mm, 363.5 mm, 418.3 mm, 475.1 mm, 530.6 mm
Sortie de selle minimum (B) : 138.3 mm, 163.3 mm, 188.2 mm, 213.2 mm, 238.9 mm
Diamètre : 30.9 mm, 31.6 mm
Fonctionnement : Hydraulique + Azote
Commande : Au guidon par cable (non incluse : vendue séparément)
Vitesse de retour : Se gère directement avec la pression exercée sur la commande au guidon
Câblerie : interne
Fixation de selle “micro-adjust” via 2 vis
Traitement : Kashima
Recul de selle : 0 mm
Minimum insertion : 100 mm (150 mm pour la version avec 200 mm de débattement)
Couleur : Noir / Doré (Kashima Coat)
Référence : 925-01-143
EAN13 : 0821973383743




















Avis
Il n’y a pas encore d’avis.